
How to Grow Your Business within WordPress in 2026: Expand Reach, Maximize Profit, Build Lasting Value
2026 is shaping up to be a wild year for businesses. Trends are shifting faster than ever, customer expectations are rewriting the rules overnight, and what felt like a safe strategy last year might already feel outdated.
But here’s the exciting part- growth today isn’t reserved only for the big companies. It’s for the ones willing to adapt, experiment, and take intentional steps forward.
Now, how can you apply that to your business? Let’s walk through the practical blueprint for your business.
What is Business Growth?
Business growth is the process of expanding and strengthening different parts of an organization to increase its value, impact, and long-term sustainability.
Here’s how you can grow your business:
- Customer Retention: Growth starts with trust. When customers return again and again, revenue becomes steady, predictable, and scalable. Customer retention is mandatory for a business to grow and ensure long-term sustainability.
- Customer Acquisition: Gaining new customers consistently is a must for business growth. New audiences increase revenue, visibility, and bring new opportunities.
- Operational Growth: Sustainable growth requires strong internal systems. By optimizing processes, strengthening team capacity, and reducing unnecessary costs, you create a structure that scales without sacrificing quality.
Check which kind of growth you are aiming for first. Then plan your strategy accordingly.
Before You Start: Prep Your Business for Growth
Here are a few things you need to keep in mind before you implement your business growth strategies:
- Mindset & Growth Vision: Set clear growth goals and align yourself or your team around them.
- Audit Your Current Situation: Assess strengths, weaknesses, workflows, tools, and gaps.
- Operational Readiness: Ensure systems, processes, and resources can scale smoothly.
- Customer & Market Understanding: Know your audience, competitors, and market opportunities.
- Metrics & Tracking Setup: Keep key metrics in mind and have the necessary tools ready to measure progress.
Quick Tip: If you are beginning from 0 and just starting your online business, here is a guide you can follow.
How to Grow Your Business Effectively in WordPress
Picture your ideal customer moving through your business. Usually, this is the workflow from a company’s pov:
Visitor→Form Submission→ Lead Capture → Lead Nurturing → Meetings & Insights → Purchase→Order Management → Support → Community Engagement
Every step is an opportunity to understand, engage, and build trust. Here’s how to turn every touchpoint into growth and scale your business strategically:
1. Own Your Store
Relying only on external platforms or marketplaces might feel convenient at the beginning, but it limits how far you can grow.
Most small businesses struggle not because their products aren’t good, but because their store operations become expensive to maintain. And the business’s growth is limited by someone else’s rules.
Here’s what businesses usually struggle with when they don’t own their site:
- You pay more as you grow: Pricing often increases based on customers, team seats, or transaction volume. The more successful you become, the more you’re charged.
- Lack of control over performance: When the hosting platform is overloaded or poorly optimized, your store slows down, and slow pages directly kill conversions.
- Zero control on backend decisions: If the platform introduces new policies, design limitations, or feature changes, you’re forced to adapt, whether it helps your business or harms it.
- Limited flexibility in how you sell: Hybrid models (physical + digital + subscription) often require workarounds, and those workarounds break easily.
- Your customer data isn’t entirely yours: Which makes personalization, analytics, and long-term strategy harder.

Owning your store means owning your future. When you centralize product management, checkout experience, operations, and customer data in one streamlined system, you reduce costs and create a scalable foundation that grows with you.
2. Collect the Right Leads From the Right Places
Most businesses are collecting leads, but not necessarily in a way that helps them grow. The real problem isn’t quantity; it’s to keep track of lead quality.
To fix this, you need systems that help you collect the right leads in the right way.
Here’s what makes the biggest difference:
- Use Forms to Qualify Leads Automatically: Add fields like “budget,” “project type,” or “timeline,” so you instantly know who’s serious and who’s just browsing.

- Ask Channel-Specific Questions: A lead from your website is different from one coming from Instagram. Your forms should capture that context so you can tailor follow-ups.
- Create Dedicated Landing Pages: For high-intent traffic, this removes distractions and pushes ready-to-buy visitors straight into your pipeline.
- Avoid Scattering Lead Capture: When leads come from DMs, spreadsheets, forms, and email inquiries, you will lose opportunities. Bring them into one organized system.
- Track which channel brings your best customers. Not all leads are worth the same. Double down on sources that bring the highest lifetime value, not the highest volume.

When your collection system gives you clarity, everything downstream becomes easier.
Quick Tip: If you are a WooCommerce user, you probably have plenty of leads through your email newsletter, but face issues setting up email notifications. Here’s how you can solve it.
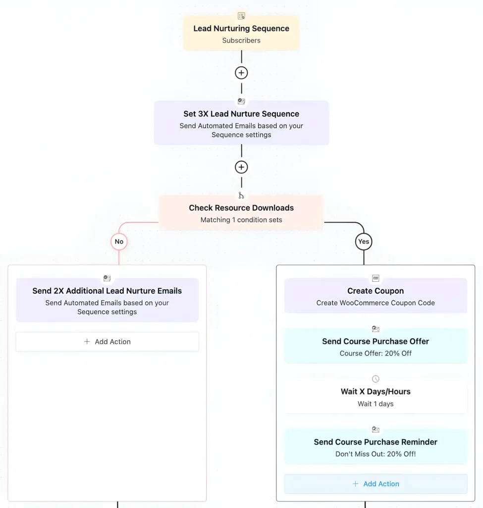
3. Segment and Nurture Your Leads Effectively
Where a lead comes from reveals how ready they are to buy.
For example, someone who finds you through Google is actively seeking a solution (high intent), while someone from social media may simply be curious (low intent). If you treat both the same, one will feel confused and the other pressured.
But when you segment based on source, intent, and behaviour, you can deliver the right experience to each. This will lead to better conversions and stronger relationships.
Here’s how you can segment smartly and nurture effectively:
| Lead Source | Their Mindset | What Should Be Your Next Step |
|---|---|---|
| Google Search / Website | Actively searching for a solution | Respond fast, offer a demo or consultation |
| Social Media | Exploring, curious | Educate, share stories, build trust |
| Referrals | High trust from the start | Move them quickly to conversion |
| Events / Webinars | In learning mode | Follow up with content + resources |
| Paid Ads | Mixed intent | Nurture until ready to buy |
Along with segmenting by lead intent, you should also segment by demographics, customer behavior, and customer value. To make your life easier, you can use a dynamic segment.

Dynamic segment updates automatically based on real-time actions, purchases, or engagement, so you need no repeated manual input. This keeps your targeting sharp, your messaging relevant, and your conversions consistently higher without any manual maintenance.
Once segmented, nurturing becomes more effective and predictable:
- Match content to intent: High-intent leads (e.g., Google searchers) need demos or consultations; curious leads (e.g., social media) need educational content and stories.
- Leverage behavior: Monitor clicks, downloads, and interactions to refine follow-ups.

- Automate smartly: Use automated sequences that feel personal, ensuring no lead goes cold.
- Engage at the right moment: Timing is key, so reach out when leads are most receptive.
When you segment well and nurture intentionally, you shorten the sales cycle, increase trust, and convert more leads without increasing ad spend.
Quick Tip: In any online-based business, you can multiply your sales dramatically with automations. These automations are applicable for e-commerce, course-selling platforms, and even for subscription businesses.
4. Turn Your Customers Into Loyal Promoters
Most businesses work hard to attract new customers. But overlook the most powerful growth channel they already have: loyal users who are willing to recommend them.
Word of mouth beats every marketing strategy in cost, trust, and conversion speed. The real challenge is doing it consistently, tracking it properly, and rewarding advocates fairly.
Here’s how you can turn your customer into a promoter:
- Identify Your Top Advocates: Track who brings the most revenue and new customers; these high-impact promoters deserve recognition and rewards.
- Create a Clear Reward System: Create a clear reward system to encourage more word-of-mouth promotion, as people share more when they understand the value they get in return.

- Plan Reward Properly: You can not treat your most profitable loyal customer and other customers the same. So plan your reward’s value accordingly.
- Pay Only for Results: Offer performance-based commissions. Pay affiliates only when they successfully refer a sale or lead to reduce upfront costs while keeping them motivated.

- Automate Commissions and Tracking: Automate referral tracking and payouts to ensure accuracy, eliminate disputes, and keep your promoters consistently motivated.
Quick Tip: To create your affiliate program on WordPress quickly (under 10 Minutes), you can follow these guidelines.
5. Build Your Own Community
Relying solely on platforms like Facebook or LinkedIn means your reach is at the mercy of algorithms that can change anytime.
Whereas building your own community gives you full control. You decide what content to share, how members engage, and the pace of growth.
It also brings together people genuinely interested in your brand, turning them into loyal advocates who provide feedback, referrals, and repeat business.

Here is how you can utilize your community to grow your business:
- Encourage conversations and questions to increase engagement and loyalty
- Feature top contributors and member success stories to strengthen the connection
- Offer early access, discounts, or exclusive resources to incentivize participation
- Host webinars, Q&A sessions, or live discussions for deeper relationships
- Track engagement, interactions, and content performance to refine strategies
- Identify passionate members and provide incentives to amplify word of mouth growth
Quick Tip: It’s high time you need to create your community. You can follow this blog to build a paid membership community on WordPress.
6. Build Credibility Through Social Proof
In a world full of choices, trust becomes the deciding factor. Even if your product is exceptional, skeptical buyers hesitate without proof that others have already succeeded with it.

Here’s how you can build credibility through social proof:
- Display reviews where they influence decisions, most likely landing pages, product pages, pricing pages, and checkout screens.
- Showcase different review formats (text, video, ratings, case studies) to build deeper trust and proof from multiple angles.
- Embed social media feeds (Instagram posts, YouTube videos, TikTok content, etc.) on your website to bring familiar, dynamic social proof to people, instead of diverting to other platforms.
- Bridge the gap between social discovery and purchase by showcasing a “shoppable feed” option (e.g., from Instagram) with audience engagement.

- Add live chat options (WhatsApp/Messenger/Telegram) so uncertain buyers can ask questions instantly.
- Centralize reviews and social content into one system to update automatically and avoid outdated screenshots or manual work.
Whatever tool you choose, make sure it centralizes all your socials in one dashboard to clear the clutter.
Quick Tip: It’s important to embed social review on your site. Here is a guideline on how you can embed aggregated social Reviews on WordPress.
7. Deliver Fast, Genuine Support
Most businesses understand the importance of customer support. But the real challenge is delivering it efficiently and consistently at scale.
Here’s how you can provide fast, high-quality support that grows your business:
- Centralize all support conversations in one system so nothing gets lost across emails, social DMs, or chats.

- Assign tickets to the right team member based on expertise or priority to speed up resolution time.
- Give agents full customer context (purchase history, past tickets, membership status) to avoid asking repeated questions and provide personalized solutions.

- Use automation to handle repetitive tasks like auto replies, routing, and tagging, so your team can focus on real customer issues.
- Track performance metrics like resolution time, ticket volume, and recurring issues to improve processes and reduce future workload.
Remember: Effective support means building a structured system that improves reliability and supports sustainable business growth.
8. Proper Team Management
Weak team management and low engagement cost U.S. companies as much as $550 billion annually.
For growing a business, cutting costs is as important as customer acquisition and retention.
The ROI is the most accurate metric of a business’s growth. This implies, even if the customer growth is steady, if the operational cost is high, a business may see no revenue. Even see a huge loss.

Here’s how to optimize workflows and cut hidden costs:
• Centralize all tasks and communication in one shared space so everyone always knows what to do, when, and why
• Assign clear ownership and deadlines to prevent delays and blocked progress
• Track task duration to identify bottlenecks, eliminate unnecessary steps, and improve efficiency
• Standardize repeatable processes (campaigns, launches, content cycles) to save time and avoid rework
• Share project roadmaps with clients to reduce follow-up calls and scope confusion

You can get a tool that can support this by organizing multiple projects, tracking responsibilities, collaborating with teams or freelancers, and keeping clients updated seamlessly.
Quick Tip: Managing an agency is tough, but it gets even more chaotic without a proper project management system. To solve the issue, learn how to create an agency project board in WordPress.
9. Book Personalized Meetings with Clients
For service-driven businesses, growth comes from understanding clients deeply. Direct conversations help to find better solutions and strengthen loyalty.
But when scheduling is chaotic with endless back-and-forth messages, double bookings, and missed calls, both time and revenue slip away.

Here’s how you can use a meeting to grow your business:
- Make scheduling effortless so people can book time with you without delays or back-and-forth messages.
- Reduce no-shows by setting automated reminders that keep everyone aligned.
- Avoid double-bookings and confusion by syncing calendars and availability in real time.
- Free up hours each week by letting the system handle confirmations and rescheduling.
- Build stronger loyalty by offering personal, human conversations instead of generic support.
Your business needs to make sure every meeting moves you closer to measurable growth, not operational drag.
Quick Tip: Setting up appointments in WordPress can be tricky. To skip the hassle, you can follow this blog to set up appointments in WordPress.
10. Use a Complete Ecosystem
One of the biggest hidden blockers to growth is a fragmented tech stack.
When your store runs on one tool, your CRM on another, your booking system somewhere else, and your support desk on a completely different platform, you’re forcing your business to grow on top of chaos.
And that chaos gets expensive fast. When systems don’t talk to each other, you end up with:
- Data gaps: Customer info is scattered, so you can’t see the full journey or understand what actually drives revenue.
- Manual work: Exporting, importing, and fixing mismatched data takes hours for tasks that should be automatic.
- Higher costs: Multiple subscriptions, integrations, and maintenance quickly eat into profit.
- Scaling problems: As volume increases, the cracks in your systems widen, which leads to delays, errors, and burnout.
Using a complete ecosystem removes all of these blockers at once.
Your data syncs seamlessly, tasks run automatically, and every part of the customer journey stays aligned. Instead of fighting your systems, your systems start supporting your growth.

Using a complete ecosystem, rather than separate tools, gives you the efficiency, clarity, and speed you need to scale without losing control.
But other than this, if you are still looking for tools separately to grow your business, here are the top small business tools in WordPress that you will need to scale fast.
Vision to Victory: Turn Insights Into Results
You’ve laid the groundwork. You’ve built your platform, captured leads, organized your team, and started engaging your community. You followed everything mentioned in this guide.
But here’s the truth: real growth isn’t accidental. It comes from clarity, thoughtful planning, and consistent action.
When you understand your audience, streamline operations, and leverage the right tools, you create a system where success becomes repeatable and scalable, not just a stroke of luck.
Samira Farzana
I’m a marketer and blog writer who loves data science. With a strong focus on analytics and strategy, I create content that helps brands understand their audience, improve performance, and grow with confidence.
Table of Content
Subscribe To Get
WordPress Guides, Tips, and Tutorials








Leave a Reply